営業利益:▲37億9400万円(前年同期は▲35億1600万円)経常利益:▲42億9100万円(前年同期は▲30億2200万円)純利益: ▲38 …
株価ストップ高銘柄
株価ストップ安銘柄
銘柄ランキング
逆アクセスランキング
2026/03/18 17:12(水)
官報ブログ 関連銘柄0件
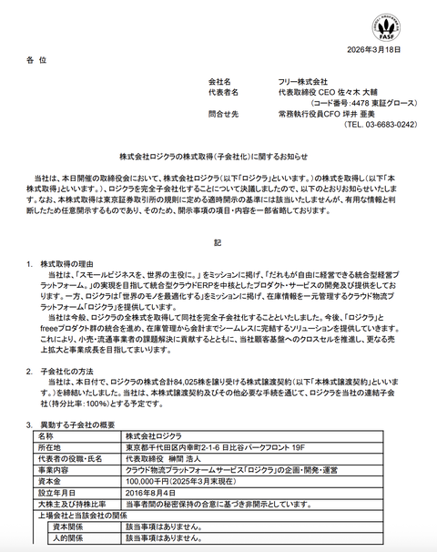
フリー株式会社がクラウド物流プラットフォームサービス「ロジクラ」を運営s る株式会社ロジクラを完全子会社化すると発表した。取得金額は非開示で、株式譲渡実行日は2026 年4 月1 日(予定)。 Twitter 随時更新中 Facebookページ はじめました
https://kanpo-kanpo.blog.jp/archives/45907280.html
3月18日(水)
| 14:54 | ||
|
営業利益:▲37億9400万円(前年同期は▲35億1600万円)経常利益:▲42億9100万円(前年同期は▲30億2200万円)純利益: ▲38 … |
続きを記事で |
3月17日(火)
| 20:55 | ||
|
燈株式会社代表取締役 野呂侑希 第4期 決算公告当期純利益:5億5418万円利益剰余金: 10 億 7527 万円 Twitter 随時更新中 … |
続きを記事で |
3月16日(月)
| 17:09 | ||
|
売上高:47億8200万円(前年同期比+7.8%)営業利益:▲11億4300万円(前年同期は▲6億2700万円)経常利益:▲12億8400万円(前… |
続きを記事で |
| 11:13 | ||
|
株式会社CHINTAI代表取締役 奥田倫也 第34期 決算公告当期純利益:5億5200万円利益剰余金: 29 億 7800 万円 Twitter… |
続きを記事で |
| 11:12 | ||
|
株式会社ココラブル代表取締役 石毛優樹 第15期 決算公告当期純利益:5213万円利益剰余金: 3 億 4058 万円 Twitter 随時更… |
続きを記事で |
3月12日(木)
| 15:36 | ||
|
売上高:108億5600万円営業利益:21億800万円経常利益:20億8200万円純利益: 14 億 3900 万円 Twitter 随時更新… |
続きを記事で |
3月10日(火)
| 09:52 | ||
|
HappyElements株式会社代表取締役 新井元基 第16期 決算公告当期純利益:31億1800万円利益剰余金: 350 億 8200 万円 … |
続きを記事で |
3月2日(月)
| 09:11 | ||
|
ブリヂストンスポーツセールスジャパン株式会社代表取締役 清水勝之 第40期 決算公告当期純利益:9億5863万円利益剰余金: 25 億 4955 … |
続きを記事で |
今日注目の株式投資ツイッターアカウント アクセス数ランキングTOP10
1
2
3
4
5
6
7
8
9
10
話題株(1週間)
今週注目されていた銘柄のランキング。5営業日の累計で計算されています。
話題株(1ヶ月)
この1ヶ月間でトレーダーの間でバズった銘柄の合計ツイート数のランキング。今月はJX金属の月でした。
検索急騰 2025年1月21日 10時08分
出来高急増、S高、株価急騰、暴落など様々な理由で今検索されている株銘柄のランキング。
Y板 投稿数 2025年1月21日 10時48分
Yahooファイナンス掲示板(Y板)民の投稿数が多い銘柄のランキング。Y板出身のツイッター投資家も多いので相場の状況に応じてチェックしてみましょう。
Topへ戻る